КОМПЛЕКСНЫЕ ПОСТАВКИ ОБОРУДОВАНИЯ ДЛЯ ГАЗИФИКАЦИИ ПРЕДПРИЯТИЙ И КОТЕЛЬНЫЕ "ПОД КЛЮЧ"
ОСНОВНЫЕ ТИПЫ БЛОКОВ ЭЛЕКТРОМАГНИТНЫХ КЛАПАНОВ


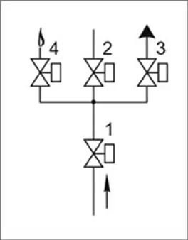
Блок (рис.1, 2) состоит из следующих основных узлов и деталей:
- основного запорного клапана 1;
- рабочего клапана 2;
- клапана свечи безопасности 3;
- клапана запальной горелки 4.
Клапан свечи безопасности может располагаться справа по ходу газа (рис.1) или слева (рис.2)
Материал корпусов всех клапанов, входящих в блок, - сплав АК12ОЧ, АК12ПЧ.

ОСНОВНЫЕ ТИПЫ БЛОКОВ ЭЛЕКТРОМАГНИТНЫХ КЛАПАНОВ


Блок (рис.1, 2) состоит из следующих основных узлов и деталей:
- основного запорного клапана 1;
- рабочего клапана 2;
- клапана свечи безопасности 3;
- клапана запальной горелки 4.
Клапан свечи безопасности может располагаться справа по ходу газа (рис.1) или слева (рис.2)
Материал корпусов всех клапанов, входящих в блок, - сплав АК12ОЧ, АК12ПЧ.

ОСНОВНЫЕ ТИПЫ БЛОКОВ ЭЛЕКТРОМАГНИТНЫХ КЛАПАНОВ


Блок (рис.1, 2) состоит из следующих основных узлов и деталей:
- основного запорного клапана 1;
- рабочего клапана 2;
- клапана свечи безопасности 3;
- клапана запальной горелки 4.
Клапан свечи безопасности может располагаться справа по ходу газа (рис.1) или слева (рис.2)
Материал корпусов всех клапанов, входящих в блок, - сплав АК12ОЧ, АК12ПЧ.

Оставьте заявку, и в ближайшее время с вами свяжется специалист, чтобы проконсультировать по всем интересующим вопросам.