КОМПЛЕКСНЫЕ ПОСТАВКИ ОБОРУДОВАНИЯ ДЛЯ ГАЗИФИКАЦИИ ПРЕДПРИЯТИЙ И КОТЕЛЬНЫЕ "ПОД КЛЮЧ"


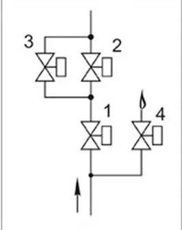
- основного запорного клапана 1;
- рабочего клапана 2;
- клапана байпаса 3;
- клапана запальной горелки 4.
Клапан запальной горелки может располагаться справа по ходу газа (рис.1) или слева (рис. 2).
Материал корпусов всех клапанов, входящих в блок, - АК12ОЧ, АК12ПЧ.



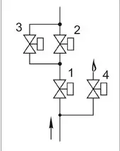
- основного запорного клапана 1;
- рабочего клапана 2;
- клапана байпаса 3;
- клапана запальной горелки 4.
Клапан запальной горелки может располагаться справа по ходу газа (рис.1) или слева (рис. 2).
Материал корпусов всех клапанов, входящих в блок, - АК12ОЧ, АК12ПЧ.



- основного запорного клапана 1;
- рабочего клапана 2;
- клапана байпаса 3;
- клапана запальной горелки 4.
Клапан запальной горелки может располагаться справа по ходу газа (рис.1) или слева (рис. 2).
Материал корпусов всех клапанов, входящих в блок, - АК12ОЧ, АК12ПЧ.

Оставьте заявку, и в ближайшее время с вами свяжется специалист, чтобы проконсультировать по всем интересующим вопросам.